Este artigo destina-se a trazer conhecimentos, que possam ajudar ao técnico reparador reduzir o tempo de pesquisa quando se depara com o circuito de proteção. Darei na sequência informações relevantes para o conhecimento deste assunto.
PROTEÇÃO POR EXCESSO DE CORRENTE NO HORIZONTAL
O estágio de Deflexão Horizontal é o mais crítico nos aparelho de TV e monitores, pois o mesmo pode parar de funcionar devido a defeitos em outros circuitos do aparelho, fazendo com que o micro iniba o pulso do oscilador horizontal, caso a proteção esteja interligada ao ON CHIP. Para termos ainda um referencial de funcionamento e habituar o leitor a interpretar circuitos analisaremos o chassi U17 da Toshiba. Neste caso em questão o integrado Q801 da Toshiba é um UOC, ou seja, um integrado que incorpora as funções de micro e ON CHIP.
Excesso de corrente de consumo na alimentação DC de 113V (fonte principal ) devido a Curto Circuito no transistor Q404 de saída horizontal, TSH (Transformador de Saída Horizontal) e periféricos, podem acionar tanto a proteção da fonte principal, como também a proteção no pino 1 do Q501 OVP (Over Protection). Este tipo de referência vale para qualquer aparelho já que o Fly-back gera fontes secundárias, que poderão apresentar curtos em suas linhas.
A tensão DC no pino 1 (over protection) do UOC Q501 deve situar-se entre (1,4Vdc e 1,7Vdc), se estiver abaixo ou acima destes valores o Q501 irá inibir o pulso do oscilador horizontal e o aparelho entrará em proteção. É importante averiguar o circuito formado por (R830, R831;RA16 e CA20) que fornece a tensão de referência para o pino 1 do Q501, pois qualquer alteração no mesmo o aparelho entrará em proteção.
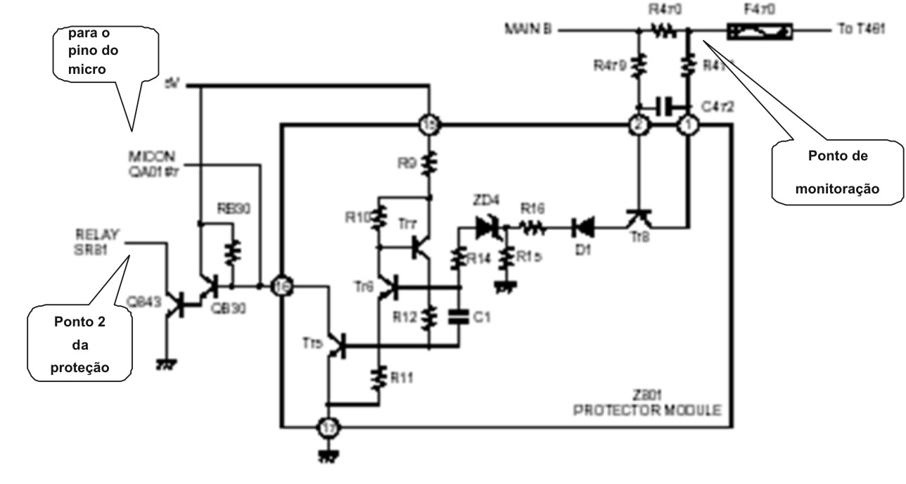
Outra situação encontrada é a monitoração pelo aumento de corrente horizontal através de módulos de proteção, onde quando se detecta este aumento de corrente o circuito de proteção desliga o aparelho para evitar a queima de componentes. Alguns aparelhos de TV de retroprojeção apresentam esta característica. Na figura 1 temos uma representação de um circuito que tem esta função.
Nesta figura encontramos:
Ponto de monitoração da corrente Escolhido aleatoriamente, conforme necessidade do projetista
Linha de informação para o micro Leva um nível de tensão para o pino do micro para identificar que a proteção foi acionada, desligando assim o aparelho.
Ponto 2 da proteção É uma segunda linha de identificação da proteção que poderá ir para um segundo pino do micro, para o ON CHIP ou fonte, fazendo assim com que a atuação do circuito de proteção tenha uma eficiência maior.
Ponto de monitoração da corrente Escolhido aleatoriamente, conforme necessidade do projetista
Linha de informação para o micro Leva um nível de tensão para o pino do micro para identificar que a proteção foi acionada, desligando assim o aparelho.
Ponto 2 da proteção É uma segunda linha de identificação da proteção que poderá ir para um segundo pino do micro, para o ON CHIP ou fonte, fazendo assim com que a atuação do circuito de proteção tenha uma eficiência maior.
Evidentemente a forma da proteção agir pode variar conforme projeto do fabricante, porém devemos estar habituados a identificar um circuito deste para sabermos agir de modo correto na manutenção.
PROTEÇÃO DE TELEVISORES TOSHIBA - CHASSIS; LEM 2 / LEM 3 / LEM 3A
Entrando em proteção
> Medir a tensão DC no pino 1 (over protection) do micro Q501 e constatar se esta entre (1,4Vdc e 1,7Vdc). Se incorreto, realizar medidas de resistência ôhmica de R886 e R887
> Medir a tensão DC no pino 3 do regulador Q830 e verificar se é igual a 5,0 VDC. Se incorreto, verificar circuito de D408 a Q830.
> Medir a tensão DC no pino 2 de Q301 e verificar se é igual a 27,0 VDC. Se incorreto, efetuar medidas de resistência ôhmica em; Q470; R479; R470; R471
BURLANDO A PROTEÇÃO PELO FILAMENTO EXTERNO
Nos aparelhos de TV que possuem circuito de proteção, encontramos situações nas quais o aparelho é ligado e, a seguir, entra em stand-by sem que possamos identificar qual o circuito que está acionando a proteção. Também podemos ter o próprio circuito de proteção avariado, mas como o aparelho desliga antes de mostrar imagem não podemos nos referenciar onde realmente está o problema.
Para resolver este problema devemos seguir certos procedimentos ( figura 2 ) para agilizar nosso diagnóstico ou mostrar o caminho. O método que se propõe consiste em ligar um filamento externo, ou seja, devemos deixar o filamento do tubo aceso antes do aparelho ser ligado. Faça o seguinte:
-Abra a trilha ou desconecte a linha do filamento do tubo
-Solde fios de uma fonte externa no filamento do tubo
-Ligue a fonte externa mantendo o filamento aceso
-Ligue o televisor e observe a imagem antes do aparelho desligar
-Abra a trilha ou desconecte a linha do filamento do tubo
-Solde fios de uma fonte externa no filamento do tubo
-Ligue a fonte externa mantendo o filamento aceso
-Ligue o televisor e observe a imagem antes do aparelho desligar
Este macete tem a finalidade de identificarmos somente onde está o defeito, portanto após visualizarmos o circuito defeituoso devemos seguir os procedimentos normais de manutenção. Não devemos de esquecer também de reverter à modificação do filamento e manter a originalidade do circuito.
DESABILITANDO A PROTEÇÃO PELO MODO DE SERVIÇO
Outra maneira eficiente para desabilitar a proteção, é a ativação do modo serviço. Nesta situação nem sempre teremos eficiência, pois dependemos que:
A proteção acionada possa ser desabilitada por esta operação;
O software do aparelho aceite esta opção;
O tempo de acionamento do código modo de serviço .
O software do aparelho aceite esta opção;
O tempo de acionamento do código modo de serviço .
O procedimento é simples para utilizarmos esta possibilidade.
1) Descubra o código de acesso ao modo de serviço;
2) Posicione-se a frente do aparelho;
3) Ligue o aparelho;
4) Enquanto o aparelho está sendo ligado e antes da proteção ser acionada e desligue o aparelho, digite o código do modo de serviço
2) Posicione-se a frente do aparelho;
3) Ligue o aparelho;
4) Enquanto o aparelho está sendo ligado e antes da proteção ser acionada e desligue o aparelho, digite o código do modo de serviço
Se o leitor conseguiu acionar o código antes da proteção atuar, na tela será mostrado o menu de serviço e a imagem aparecerá mostrando assim o possível sintoma que está levando o aparelho ser desligado. Outro item a ser lembrado é que no menu da tela poderá apresentar algum código de erro que demonstre a falha, porém nem todos fabricantes disponibilizam esta possibilidade. No caso de aparelhos de som e DVD o display mostrará alguma opção do problema ou o já mencionado código de erro para que assim o leitor possa ter uma orientação de qual caminho a seguir na manutenção. Vale lembrar que o leitor deverá ter em mãos o manual de serviço do aparelho seja qual for o segmento da reparação. No manual constam todos os códigos de erro e operação, assim como o reset ou como reiniciar o aparelho. Estas situações de reiniciar ou resetar o aparelho servem para retornar os aparelhos para o padrão de fábrica, o que em algumas situações normaliza o funcionamento do mesmo.
Para aqueles que acharam este artigo interessante convido para meu novo Treinamento sobre este tema: Conhecendo e Entendendo Circuitos de Proteção que está sendo realizado na Av. Marechal Floriano 151 / 1 andar com reservas de vagas através do 25973368 e 96780087 ou treinamentosbte@gmail.com
Paulo Roberto é técnico em Eletrônica e Mecatrônica com especialização em Instrumentação Industrial. Atua como tecnólogo na Universidade Gama Filho e é autor de vários livros técnicos e editor do Boletim Técnico distribuído de forma gratuita pelo boletimtecnicorj@gmail.com. Paulo Roberto é Instrutor e palestrante com mais de 25 anos experiência em eletrônica.



Nenhum comentário:
Postar um comentário